类型:时尚购物 更新:2025-12-30 12:19:18
武商网以其创新的在线购物体验,不仅满足了用户的日常需求,更引领了电子商务的新风尚。该应用凭借其全球化视野,将跨境购物带入用户指尖,确保每一件商品均为正品,打造了一个可信可依赖的购物环境。手机抢购功能则将限时特惠推向高潮,每天都有新的惊喜等待用户去发现。品牌街汇聚各大知名品牌,让用户在享受一站式的购物乐趣中,领略品质生活的魅力。同时,武商网提供的生活服务与实体店铺相结合,使得线下与线上的边界更为模糊,为消费者创造更便捷、实惠的消费方式。
武商网人性化设计贯穿于每个细节。优惠券管理功能让用户轻松激活并使用购物卡,提升了购物效率。地址管理功能允许用户灵活调整,确保商品准确无误地送达。虽然APP尚不支持手动取消订单,但其自动取消机制巧妙地平衡了用户体验与交易安全。这一系列精心设计的功能背后,是武商网对用户需求的深刻洞察和技术实力的体现,旨在构建一个既安全又高效的购物平台,让每一位用户都能在其中找到属于自己的购物乐趣。

1、全球购,跨越国境,保证全部都是正品。
2、手机抢购,每日特价手机限时开抢。
3、品牌街,囊括了应有尽有的大牌商品。
4、生活服务,提供一站式生活服务,本地生活在线解决。
5、实体导航,实体店铺保障,线上购买,享受优惠。
一、如何绑定会籍
1、选择并切换到【我的】界面,点击右上方的“绑定会籍”。

2、输入自己的身份证号,以方便查询会员积分,最后点击绑定就可以了。

二、跨境商品税费和价格说明
1、跨境商品税费说明

2、跨境商品价格说明
(1)市场价∶商品展示的市场价可能是品牌专柜价格、商品吊牌价格或者品牌供应商提供的正品零售价(如厂商指导价、建议零售价等);由于地区、时间的差异性和市场行情的波动,品牌专柜标价、商品吊牌价格可能与您购物时展示的不一致,该价格仅供参考。
(2)会员价:武商网会员用户购买的商品详情页显示的售价,是会员最终决定是否购买该商品的依据。
(3)运费∶用户购买商品时一并支付的商品运输费用,包含国外商品清关作业费和快递费。因地区差异、清关模式不同,具体金额以结算页面为准。
(4)税费∶用户购买的国外商品以跨境电子商务形式进口清关时,按照国家政策法规依法缴纳的税收费用。具体金额以结算页面为准,缴纳标准可查询平台税费说明文档。
(5)价格异常∶因可能存在系统缓存、页面更新延迟等不确定情况,导致价格显示异常,商品的具体售价请以订单结算页价格为准。如您发现异常情况出现,请立刻联系我们补正,以便您能顺利购物。
三、常见问题
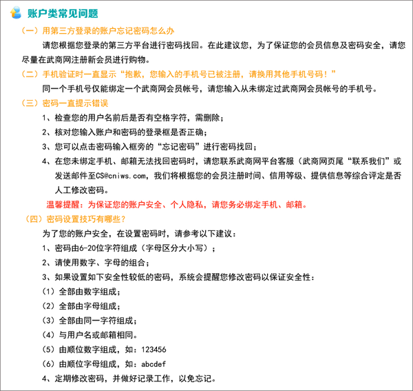
1、账号类问题

2、购物类问题

3、支付类问题

4、发票类问题

5、配送类问题

6、一卡通问题

v6.6.3:
江豚闪购不停,快来体验吧!